



订购必读
亲爱的采购商家,您好!
本店为杭州万隆果干食品有限公司的1688店铺
接受批发订购/贴牌代工业务联系
批发购买按整箱销售,不零售,请按产品页面注明的数量倍数下单。
贴牌代工业务可联系客服,对接负责人。
添加相关负责人vx时,请一定备注您的公司名,和发送营业执照。
本公司部分产品代工起订量:
藕粉类:
1、使用本公司配方5000盒起步;
2、订制配方代工1万盒起步。
丸子类:
芝麻丸、红豆薏米丸(100克/罐 易撕盖)起订量1万罐起步,
标签贴自行印刷,我方协助标签信息审核。
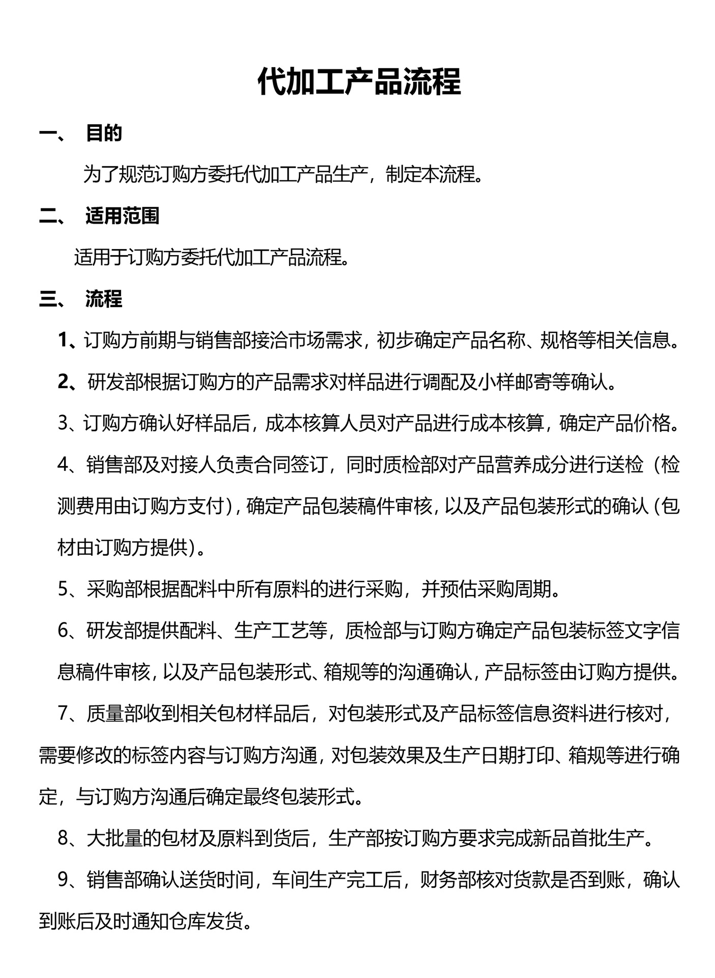
详见页面下方《代加工产品流程》


| 수입신고 1USD |
구매/결제대행 1CNY |
TT송금 1CNY |
|---|---|---|
| 6.17 CNY | 224.66 KRW | 0.145 USD |
