套件名称:12只LED循环灯套件 交替闪烁简易流水灯
\

\
\
参数:
\
供电电压:3.0-9.0V(板子上写的5-9V,这个区间的电压亮度和循环速度较好)
\
板子尺寸:4.5*4.5cm
\
功能简介:
\
本电子制作是电子初学者学习电子的入门制作!制作容易,趣味横生,提高初学者的动手能力!套件中的12个LED分成3组,每组4个,每组的4个间距一样,然后三组中的四个LED轮流亮,组成循环显示的效果。
\

\
\

\
\

\
\

\
\
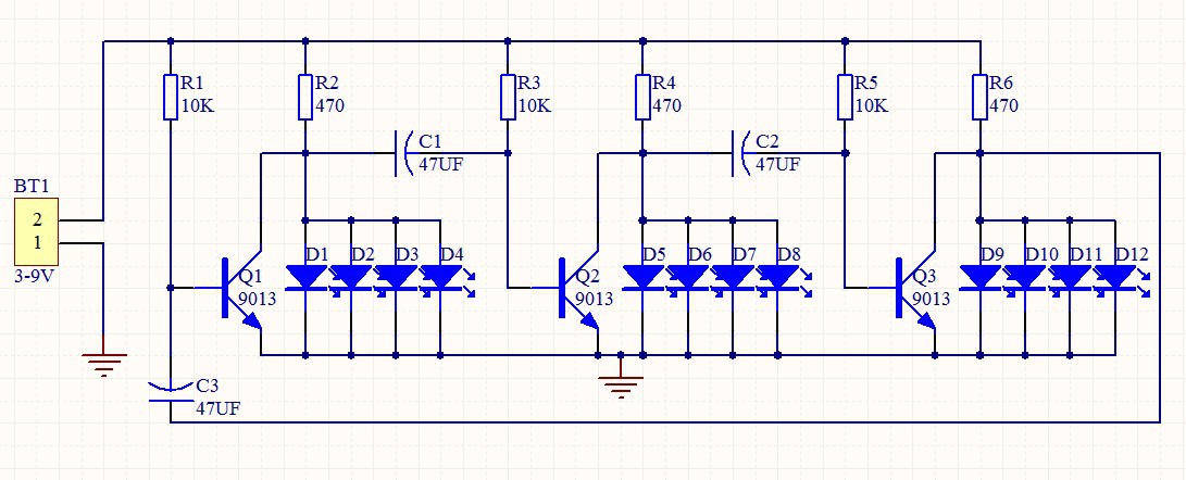
原理图:
\

\
电路工作原理分析:
\
LED循环灯套件,本电路是由3只三极管9013组成的循环驱动电路。每当电源接通时,3只三极管会争先导通,但由于元器件存在差异,只会有1只三极管最先导通。这里假设Q1最先导通,则Q1集电极电压下降,使得电容C2的左端下降,接近0V。由于电容两端的电压不能突变,因此此时Q2的基极也被拉到近似0V,Q2截止,Q2的集电极为高电压,故接在它上面的发光二极管LED5-LED8被点亮。此时Q2的高电压通过电容C3使Q3基极电压升高,Q3也将迅速导通,因此在这段时间里,Q1、Q3的集电极均为低电压,因此只有LED5-LED8被点亮,LED1-LED4、LED9-LED12熄灭。但随着电源通过电阻R3对C2的充电,Q2的基极电压逐渐升高,当超过0.7V时,Q2由截止状态变为导通状态,集电极电压下降,LED5-LED8熄灭。与此同时,Q2的集电极下降的电压通过电容C3使Q3的基极电压也降低,Q3由导通变为截止,Q3的集电极电压升高,LED9-LED12被点亮。接下来,电路按照上面叙述的过程循环,3组12只发光二极管便会被轮流点亮,这些LED被均匀的排列呈一个圆形,不断的循环发光,达到流动的效果。改变电容C1、C2、C3的容量可以改变循环速度,容量越小,循环速度越快。电源使用2节5号干电池即可。
\
\
| 수입신고 1USD |
구매/결제대행 1CNY |
TT송금 1CNY |
|---|---|---|
| 6.45 CNY | 215.05 KRW | 0.145 USD |
