
家纺购物简介
关于尺码行业统一尺寸标准均为描述尺寸上下 +-2cm 克重上下浮动不超过 2g
关于颜色
由于拍照光线的原因图片颜色和产品实际颜色可能会有一定差异,请以收到产品实际颜色为准。我厂产品颜色理均达到标准。
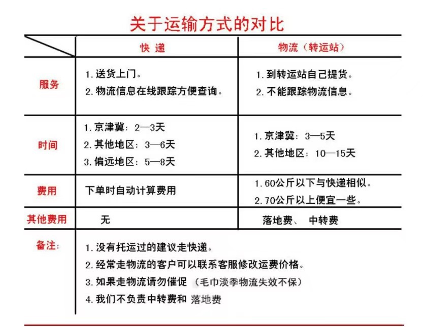
物流声明
本店小批量货物全部由快递发货(本店推荐快递公司—中通.韵达.国通.快递),当货物数量,体积,重量达到一定标准为了为您剩下运费成本建议物流发货(推荐物流公司——安能物流.德邦物流等等) ,如有需要还可以发货其他物流。本店发货原则是尽可能地为买家省下运费降低成本。
包邮声明
本店除伙拼活动包邮,其它标题内含包邮字样的产品链接;也可以包邮.如果您购买的商品中有包邮的和不包邮的按包邮的商品处理,我们包邮仅限中国大陆地区(新疆、西藏、青海等偏远地区也不包邮,但我们会扣除包邮运费来给您便宜)还请谅解。
颜色声明
单品也可以混色,如果您觉得选色不方便,我们还支持在备注里指定颜色,只要数量达到起订量,就可以发货。
发货声明
小额订单下单后48小时内发货完毕,大额订单还请联系客服,如果遇到伙拼等活动,一般控制在48小时内发货,不过如有延长还请谅解。
退货声明
我们将提供完整的服务,其中包含15天无理由退换货!
退换货说明:由我们公司产生的质量问题的商品换货(来回运费我方付费),非质量问题的退、换货(来回运费均买方付费)商品经洗涤、人为破坏等原因造成毛巾破损或染色,影晌二次销售,不予退换。

【产品品牌】永畅
【产品规格】毛巾35-75(±1)浴巾70-140
【产品原料】纯棉弱捻
【产品重量】毛巾约100克浴巾350克
【产品品种】毛巾浴巾套巾
【产品颜色】蓝色.浅黄色.粉色
【最小起订】10
【供货总量】生产中的产品,按需供应





















